2024年全国硕士研究生招生考试成都市教育考试院报考点(5143)考试时间为12月23日。为方便考生提前做好相关准备,现将本报考点相关考试信息公告如下。
一、考试地点
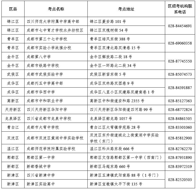
成都市教育考试院报考点(5143)本次共安排19个考点(见附表),考生请在规定时间内凭网报用户名和密码登录"研招网"自行下载《准考证》,查看所在考点信息。
二、做好考试准备
按照教育部、四川省统一要求,今年成都市各考点将使用智能安检门对考生进入考点封闭区进行安检,考生不可携带手机、智能手表等具有发送或者接收信息功能的设备进入封闭区(携带的须服从考点管理,暂存在考点指定区域)。12月22日(周五)下午17:00-18:00,考生可持准考证、身份证到所在考点,熟悉入场流程和规范,了解手机集中管理办法,接受智能安检门安检,明确考场所在位置。
考生请提前规划12月23日的出发时间和赴考线路,每场考试尽量提前60分钟到达考点,留足入场时间,确保顺利参考。
特别提醒:考生文具由考点统一提供标准化的考试文具,考生只准使用考场标准配置的文具。手表等计时器不得带入考场,考场内设置有挂钟用于计时参考,开考和终考时间以考点统一指令信号为准。
三、诚信参考提醒
考试均安排在国家教育考试标准化考点,考场全程监控录像,考后将进行全部视频回放倒查违纪作弊行为;各级无线电管理部门将对考点内及周边进行全方位的监控;省市区三级检查人员将对考点进行巡查,严厉查处违纪作弊行为。
请考生诚信参考,严格遵守有关法律、法规和考试相关规定。考生不遵守考场规则,不服从考务工作人员管理,有违纪、作弊等行为的,将按照《中华人民共和国教育法》以及《国家教育考试违规处理办法》进行处理,并将记入国家教育考试考生诚信档案;涉嫌违法的,移送司法机关,依照《中华人民共和国刑法》等追究法律责任。
特别提醒:考试过程中考生如携带手机、智能手表等具有发送或者接收信息功能的设备,无论使用与否,均认定为考试作弊。
四、考试结束有序离场
考生离场时要按照考点的安排,听从考试工作人员的指令,有序取回存放的物品。离场后,考生应快速离开考点(或考点内的封闭区),不要在考点内或者考点周边聚集、逗留。
预祝各位考生考试顺利!
附表:成都市教育考试院报考点(5143)2024年全国硕士研究生招生考试考点及地址
成都市教育考试院
附件
成都市教育考试院报考点(5143)
2024年全国硕士研究生招生考试考点及地址
